campaign
-

Bing Search
Website – A competition highlighting Bing’s features and demonstrating how to utilize them
-

Oxfam
Facebook app – To promote growing your own veg and cooking at home
-

Sure Women Fashion Refresh
Campaign site – Enable users to redeem their physical code from Sure Women products for a…
-
Nationwide
Youtube channel – Discover Nationwide’s mortgage offerings through an interactive video experience
-

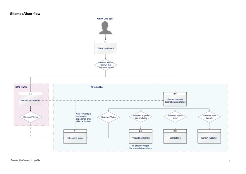
Garmin Xbox
Xbox Dashboard – A competition on the Xbox Dashboard promoting Garmin’s products.
-

Malts
Campaign Website – To allow users to become a registered user
-

BMW 40 Years
Facebook Campaign – 40 years of BMW A competition campaign focussing on education the BMW lineage.
-

Total Rewards
Campaign – Redeem Reward points for experiences To allow users to redeem their Total reward points…
-

Smooth Radio
Campaign – Competition to become an ambassador for Smooth Radio To allow users to upload their…
-

Walkers – From Field to Crisp
Campaign website – Learn about how Walkers crisps are produced.
-

Guinness Tasting Experience
Website – Event booking system To allow users to purchase tickets to the tasting experience event.

