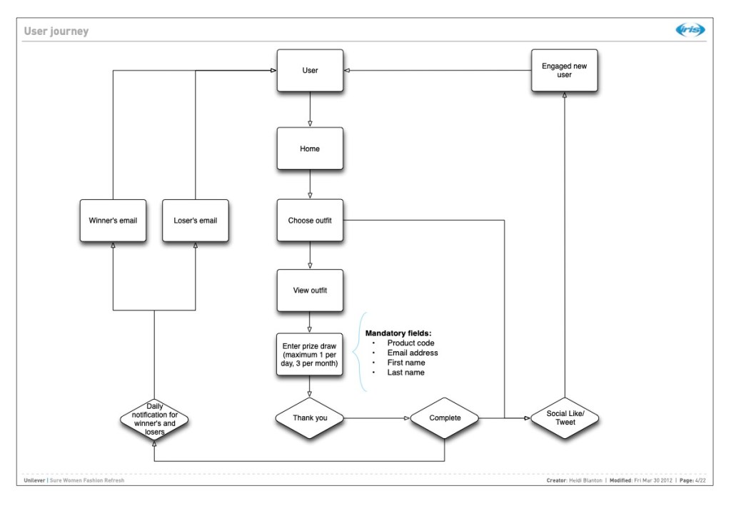
Sure Women Fashion Refresh

Campaign site – Enable users to redeem their physical code from Sure Women products for a chance to win outfits