Skip to content
Case studies
Design Process
CV
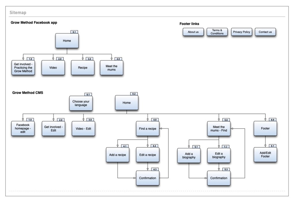
Oxfam
Facebook app – To promote growing your own veg and cooking at home
Like
Loading…
Loading Comments...
Write a Comment...
Email
Name
Website
Comment
Reblog
Subscribe
Subscribed
rumanbehlim.com
Sign me up
Already have a WordPress.com account?
Log in now.
rumanbehlim.com
Subscribe
Subscribed
Sign up
Log in
Copy shortlink
Report this content
View post in Reader
Manage subscriptions
Collapse this bar
%d