Virgin Media store is used by millions of customers for their telecommunications and entertainment needs.
Successfully rebuilt the website using the latest AEM CMS platform, enhancing the purchasing and upgrading experience for both new and existing customers.

Problem
A complete redesign of their online website and e-commerce store using the latest AEM CMS technology as the driver to produce a new design language with responsive CMS components.

Solution
The website was rebuilt using the latest AEM CMS platform at the time to support new customers and existing customers to be able to purchase, customise or upgrade their broadband, tv and phone package.

Working with
Product Manager
Design Manager
Designers
Technical Architect
Sales
Marketing

Platforms
Online – responsive web
Mobile App
Overall strategy
Working with Sales and Marketing to understand the overall funnel to purchase broadband, tv and phone and the most important from a business perspective and what’s popular from a customer perspective.

Service Blueprint
I replicated the original requirements received for the project based on conversations with sales, marketing, digital and the technical team. The overall theme was to capture the funnel for a customer who typically buys a product/service from Virgin Media and ensuring the process is streamlined with the focus being on reducing overall times to purchase. This journey focusses on the main browse and purchasing of a TV, broadband and phone package.

Technical architecture
Understanding how the System, Process and Display co-ordinate on a technical level and how this relates to what is displayed on the front end in order to support development.

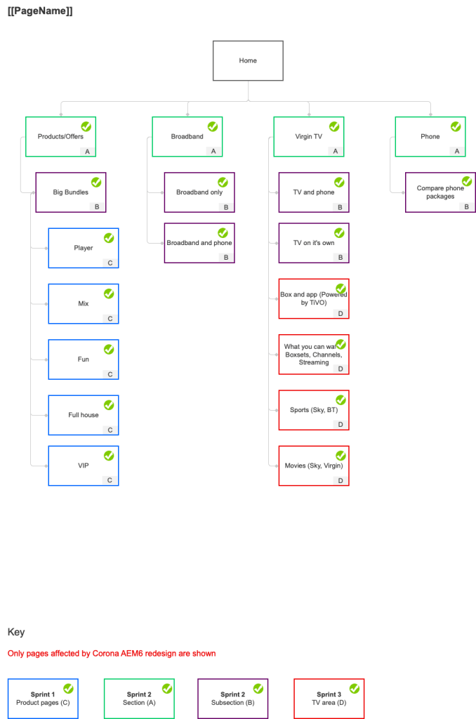
Sitemap
Producing an overall sitemap by doing a site audit of the current website and which pages are affected by the CMS upgrade and how the refresh works for the overall strategy.

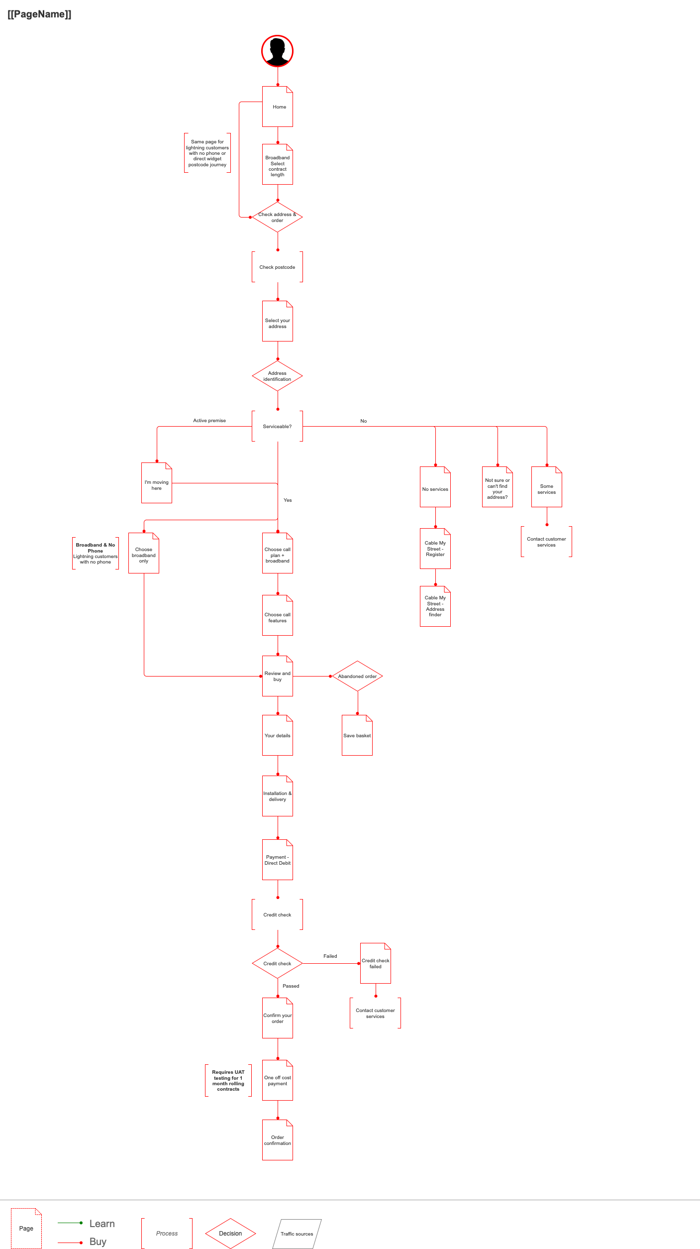
User flows
Rather than using traditional user journeys, the aim was to provide a detailed flow of exactly the decisions the user needs to make within the purchase journey and how this can be streamlined to be as lean as possible.

Designs
In order to support the new CMS the Visual Designer, Content Manager and I created component templates that could be interchanged to build a page. This design language ensure consistency from a responsive point of view and also, ensure consistency across pages based on their hierarchy i.e. Home, Sections, Subsections, Content pages, Blog pages and Furniture pages.


My Project Deliverables Output
Successfully rebuilt the website using the latest AEM CMS platform, enhancing the purchasing and upgrading experience for both new and existing customers.
- 3 month contract, renewed for another 6 months for 9 months in total.
- Phase 1
- Consisted of delivering the Product pages of the website including the Navigation, Homepage, TV, Broadband, Phone, Compare deals, Service Checker, Installation, Delivery and Payment.
- Phase 2
- Consisted of revising the Broadband, Phone and TV customisation tool as well as the Self Service areas.
- All phases consisted of creating a new design based on new branding guidelines
- Assisted in building a fully complete responsive component library which worked across devices.
- Holistic navigation solution which included a revised taxonomy and SEO friendly naming conventions.
- A/B testing of control vs proposed to ensure no traffic loss.
- Ensuring all sales funnels were adhered to and improved upon.

