Responsive website – UK Retail store
Who
Product Manager, Design Manager, Designer, Technical Architect, Sales, Marketing
What
For users to be able to purchase game titles, merchandise and find out about the latest news on newly announced titles produced by Square Enix.
Where
Online – responsive web
Why
To have a better shopping experience and showcase Square Enix’s products better in a responsive website which serves a multitude of devices Desktop, Tablet and Mobile
Sitemap
Producing an overall sitemap by doing a site audit of the current website and speaking to the various stakeholders representing Sales, Marketing, Design, Development and Senior Management.

Overall strategy
Producing an overall strategy flow showcasing the most important funnels for customers.

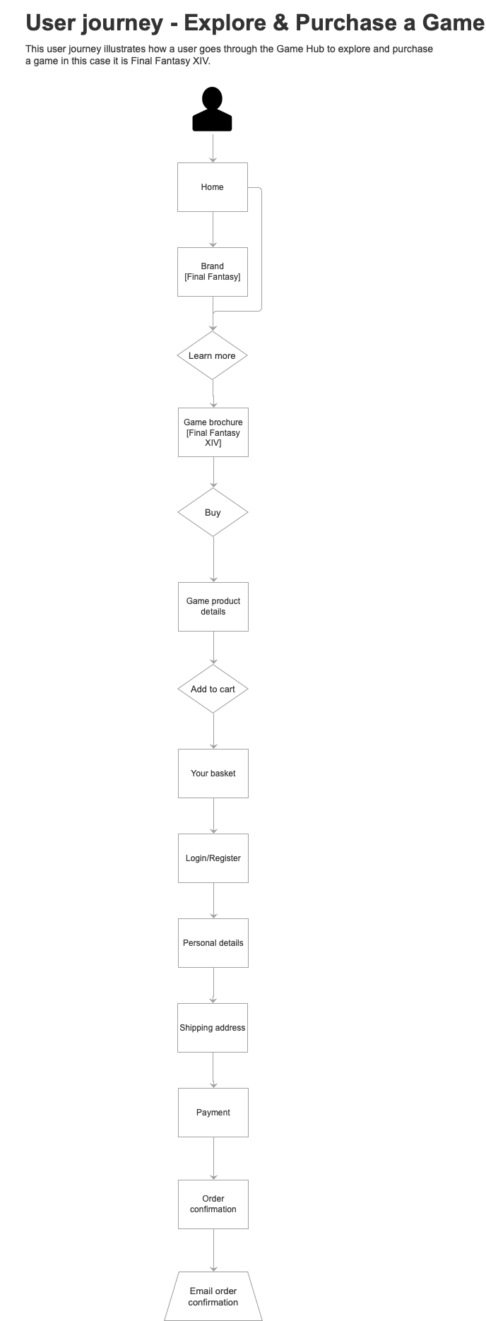
Key user journeys
Key user journeys were identified in requirements workshops and detailed as below.

Wireframes
From the above UX artefacts UX wireframe designs were produced to understand the purchase flow in more detail and how the navigation and page layout is displayed such as Header, Navigation, Content modules and Footer.







