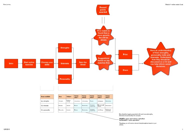
Barclays Lifeskills

Website – To help young people to enhance their career prospects

A website dedicated to offering activities and mini-games designed to educate young individuals in enhancing their skill set as they explore new opportunities.